Water Natuurlijk wil bronaanpak watervervuiling door “nieuwe stoffen”
In een themabijeenkomst werden bestuursleden van het waterschap op 9 november geïnformeerd over de mogelijke aanpak van zogenaamde nieuwe vervuilende stoffen. Water Natuurlijk-fractieleden Piet de Noord en Bert Hinnen waren hierbij aanwezig. Zij bepleitten hoge prioriteit voor aanpak van de vervuiling bij de bron.
De risico’s van stoffen zoals medicijnresten, microplastics en weekmakers voor de (drink)waterkwaliteit staan al enige jaren in de belangstelling. De aanpak maakt onderdeel uit van de landelijke Delta-aanpak Waterkwaliteit en Zoet Water. Daarbij wordt niet alleen gedacht aan bronmaatregelen, maar ook aan aanvullend zuiveren op de rioolwaterzuiveringsinstallaties.
Chronische schade
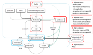
De effecten van veel stoffen zijn voor een groot deel nog onbekend. Bij lage concentraties kan al chronische schade optreden in ecologische en humane zin. De routes van de stoffen naar oppervlakte- en drinkwater vinden op verschillende wijze plaats: via afvalwater, door de lucht en door de landbouw.
Landelijke aanpak
Een landelijke aanpak van de beheersing en verwijdering van nieuwe stoffen moet oplossingen bieden voor soms onvermoede risico’s. Het waterschap Drents Overijsselse neemt hieraan deel. Verschillende pilots over de verwijdering van medicijnresten uit afvalwater en urine hebben al voorlopige resultaten opgeleverd. Belemmeringen bij een snelle uitvoering van maatregelen zijn nog de onvoldoende wetgeving, de kostenbeheersing, de technische oplossingen en het draagvlak voor de bronaanpak.
Eerst risico’s in kaart
Water Natuurlijk wil met name meer actie voor het opheffen van deze problemen, waarbij de bronaanpak de hoogste prioriteit moet hebben. Een programma-aanpak 2016-2018 gaat hiervoor nu een strategie uitzetten. Belangrijke vraag hierbij is in hoeverre wij bereid zijn bij een verhoging van het rendement op zuiveringen van 65 naar 85% een kostenverdubbeling te accepteren. In ieder geval vindt Water Natuurlijk dat eerst zo spoedig in kaart gebracht moet worden wat de grootste risico’s zijn. Een kostenverhoging zal, afhankelijk ook van de bijdrage van de veroorzakers, onontkoombaar zijn.

